网站首页
通知公告
团学信息
团委文件
大事记
学院动态
下载中心
信息公开
“智慧团建”业务办理
办事指南
团委书记信箱
青岛农业大学主页
登录
|
注册
网站首页
通知公告
团学信息
团委文件
大事记
学院动态
下载中心
信息公开
“智慧团建”业务办理
办事指南
团委书记信箱
通知公告
网站首页
通知公告
团学信息
团委文件
大事记
学院动态
下载中心
信息公开
“智慧团建”业务办理
办事指南
团委书记信箱
首页
>
通知公告
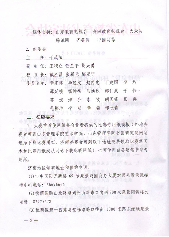
【转发】“绿地泉景” 杯山东省教育系统首届硬笔书法大赛征稿启事
2013-12-25 08:09:39
浏览数:
0
附件1:大赛作品汇总表
附件2:比赛专用纸模板1
比赛专用纸模板2
比赛专用纸模板3
比赛专用纸模板4
比赛专用纸模板5
上一篇:
关于做好2013年度共青团基本信息采集统计工作的通知
下一篇:
关于开展2013—2014学年寒假社会实践活动的通知